TinkerDrop.
Reading: Output vs Outcome vs Impact

Reading: Output vs Outcome vs Impact

Phân biệt Output, Outcome và Impact: Hiểu rõ sự khác biệt giữa hoàn thành công việc, giải quyết vấn đề cho khách hàng và mang lại tác động kinh doanh.
My Reading
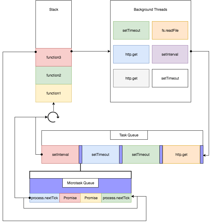
Kanban Board, Step-by-Step flow explain

Kanban Board, Step-by-Step flow explain

Nhiều năm trước, bắt đầu học Kanban, cũng không hiểu lắm, may mắn có duyên đọc được bài: "Một ngày diệu kì ở xử sở Kanban", đâm ra hiểu hết.
Reading: Reality has a surprising amount of detail

Reading: Reality has a surprising amount of detail

Thực tế chứa đựng một lượng chi tiết đáng kinh ngạc. Việc chú ý đến những chi tiết này có thể thay đổi hoàn toàn cách bạn tư duy và giải quyết vấn đề.